逆變器
功率逆變器(power inverter)又稱逆變器[1][2](inverter,invertor)、逆變流器、逆換流器[3]、反相器[4][5],是將直流電轉換為交流電的電力電子裝置、設備、電路[6];藉此所得的交流頻率取決於使用的特定器件。逆變器的作用與整流器相反,後者最早是將交流電轉換為直流電的大型機電設備[7]。


逆變器的輸入電壓、輸出電壓及頻率,以及整體功率處理取決於具體的裝置或電路設計,逆變器本身並不產生任何功率,其功率或電源由直流電源提供。
功率逆變器可以是完全電子式的,也可為機械效應(如旋轉裝置)和電子電路的組合。靜態逆變器(static inverter)在轉換過程中,不使用任何運動部件。
逆變器主要應用於大電流、高電壓的場合;而應用於非常低電流和電壓來對電子信號執行相同功能的裝置,則稱為振盪器。此外,執行相反功能而將交流電轉換為直流電的裝置,稱為整流器。
原理与分类
电路形式
根据逆变器的电路形式与输出的交流信号,可分为半桥逆变器、全桥逆变器和三相桥式逆变器。
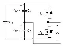
半橋逆变器
半桥逆变器由两个开关串联组成,输出端位于两个开关的中点,由上下两个开关的开通、关断来决定输出的电压。半桥逆变器配合两个分压电容,可以输出双端之间的高频交流电。开关旁一般需要并联续流二极管,以便在感性负载时起到续流作用。半桥逆变器配合正负双电压源,可以输出双端的完全交流、含有直流分量的交流以及完全直流信号。

全桥逆变器
全桥逆变器由各含两个开关的两个桥臂连接成正方形组成,输出端的两端分别位于两组开关的中点,相当于取两个半桥的电压差,因此可以得到正负双向的交流输出。全桥逆变器可以不依赖外加器件,仅仅使用单电压源输出双端的完全交流、含有直流分量的交流以及完全直流信号。
三相桥式逆变器
三相桥式逆变器类似于全桥逆变器,但它有三个桥臂,输出端的三端分别位于三组开关的中点,取两两之间的电压差就可以得到三相电所需的三个相电压。根据三组共六个开关的开通顺序,三相桥式逆变器可以得到一组幅值相等、频率相等、相位相差120°的三相电信号。
有源与无源
根据输出端是否有源,又可以分为有源逆变和无源逆变。
有源逆变器
如果逆变器的输出需要直接并入电网,则属于有源逆变。在此情况下,输出端原本已经有电压波动,逆变器只是向外输出能量。由于输出端电压波动的影响,逆变器件可以自动关断,而无需在控制时予以强制关断,因此可以使用较廉价的半控器件如晶闸管。
无源逆变器
若逆变器输出需要直接使用,不并入电网,则属于无源逆变。在此情况下,由于输出端没有电压波动,逆变器需要严格控制通断,因此必须使用全控器件如可關斷晶閘管等。
相控电路
若逆变器输出需要并入电网,或是需要驱动一个已经在转动的电动机等電感性负载,则逆变器输出信号的相位将至关重要。为了控制逆变器输出的相位,需要在逆变器中加入相控电路。常用相控电路的原理有如下两种:
应用
逆變器的應用廣泛,其主要应用如下:
光伏逆变器
光伏逆变器能够将光伏电池产生的直流电能转换为能够并网或直接使用的交流电能。光伏发电是极具发展潜力的可再生能源。随着光伏电池转换效率的提高,制造成本的降低,以及国家对于光伏发电的大力支持,近些年来光伏逆变器作为配套产品,也不断快速发展。
不间断电源
不间断电源通过有电时将市电整流成直流电存于电容当中,并于停电时将电容当中电能放出并转换成交流电,来为电器提供一个稳定、一致、可靠的供电系统。逆变器在其中主要起到将电容中放出的直流电转换为交流电的作用,同时对于供电频率不稳的地区,在有电时也可以将市电整流再逆变,以获得一个稳定的电源输入。
城市公共運輸系统
.jpg.webp)
为了输电方便,城市轨道交通列车和无轨电车系统一般使用直流供电,但车辆所用电动机大都为三相交流电机,因此必须使用逆变器进行逆变。新型车辆一般使用VVVF逆变器进行变压变频调节,以更好地对电机进行調速控制。
VVVF变流器
交-直-交变流器是由一个整流器和一个逆變器组成的,通过将交流电先转换成为直流电,再转换成为交流电,以改变其频率,同时通过对逆变部分开关的控制来更好地实现输出控制,以获得各种需要的交流电输出,IEC稱為indirect AC converter。
驅動冷凍空調的壓縮機
變頻器可以用來調節压缩机電動機的速度,用在可變製冷劑流量的制冷或空氣調節系統中,以調整系統性能。這類的架構會稱為變頻壓縮機。傳統冷凍調節的方式是固定壓縮機速度,在溫度太低時關閉壓縮機,在高溫時再啟動壓縮機。變頻壓縮機系統會用变频器調整電動機轉速,也會調整壓縮機以及輸出的冷凍能力。使用的電動機可能是直流無刷電動機或异步电动机,其速度和變頻器輸出的頻率成正比,因此壓縮機也可以在不同轉速下運轉,不需反覆啟動停止,也可以提昇效率。一般會用单片机監控要冷凍空間內的溫度,調整壓縮機速度以達到理想的溫度。這些額外的電子零件以及系統硬體會增加設備成本,但會減少使用時需要的電費[8]。第一個變頻冷氣是由日本東芝在1981年所發明[9]。
參考資料
- . [2023-08-23]. (原始内容存档于2023-08-23).
- . [2023-08-23]. (原始内容存档于2023-08-23).
- . [2023-08-23]. (原始内容存档于2023-08-23).
- https://terms.naer.edu.tw/detail/12c528fe6e128b9265e60e841aa7d4c6/?seq=3
- . [2023-08-23]. (原始内容存档于2023-08-23).
- The Authoritative Dictionary of IEEE Standards Terms, Seventh Edition, IEEE Press, 2000,ISBN 0-7381-2601-2, page 588
- . www.powerstream.com. [2020-11-13]. (原始内容存档于2023-08-02).
- . AIArchitect (American Institute of Architects). 2009-04-10 [2013-08-06]. (原始内容存档于2020-09-06).
- . toshiba-mirai-kagakukan.jp. [2020-07-15]. (原始内容存档于2020-08-14).