儀表放大器
儀表放大器(英語:或稱精密放大器簡稱INA),差動放大器的一種改良,具有輸入緩衝器,不需要輸入阻抗匹配,使放大器適用於測量以及電子儀器上。
原理與特性

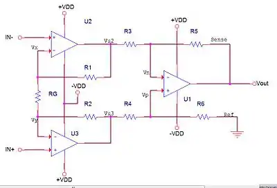
右方的運算放大器以及 和 是作為輸出級的差動放大器;左方的上下兩個運算放大器以及則是輸入級的電壓隨耦器,用來提昇儀表放大器的輸入阻抗;則是決定儀表放大器的增益電阻。
特性包括非常低直流偏移、低漂移、低雜訊、非常高的開迴路增益、非常大的共模抑制比、高輸入阻抗。儀表放大器用於需要精確性和穩定性非常高的電路。
雖然儀表放大器在線路圖上是一顆運算放大器;但實際上是由三顆運算放大器所組成(如圖一所示);儀表放大器分成兩個部份,輸入端的兩個電壓隨耦器提供輸入端(+,−)高輸入阻抗,後級則是差動放大器,用來做兩個輸入端的差動放大;不過,通常第二級的差動放大器的增益會設計為1,也就是只做兩個電壓的相減運算。 而儀表放大器的增益由電阻>來決定。 [1][2]
最常用的儀表放大器電路如圖所示。電路的增益為:
最右邊的放大器,電阻標記 和 是標準差動放大器線路,增益 = ,而差動輸入電阻=2*;左邊兩個放大器則是輸入的緩衝;當被移除(開迴路)時,兩個緩衝級只是單位增益緩衝器;在這個狀態之下,增益等於 而緩衝級提供高輸入阻抗。緩衝器的增益可以增加因為放在負輸入和接地之間的電流所產生的分流的負反饋。
而在兩個反向輸入放入一顆電阻的優點在於:增加緩衝級的差模增益,而使共模增益等於0。
如果單獨存在時有同樣的增益時,將會增加電路的共模互斥比(CMRR),會使得緩衝器可以處理更大的共模信號。
的另一個好處是,只用一顆電阻來提更增益,而不是一對,可以避免電阻匹配問題(雖然兩個需要匹配的增益)
增益可以透過只改變的值,而改變放大器的增益不需要改變其他的電阻匹配。
理想的儀表放大器的共模增益為零。在圖中所示的電路,共模增益的值不匹配引起的同樣編號電阻和兩個輸入運算放大器的共模增益不匹配。
在製作這個線路最困難的地方,是在優化運算放大器的輸入共模性能時,需要取得非常接近的匹配電阻[3]
儀表放大器也可以是一個內置2個運算放大器,以節省成本和提高共模抑制比(CMRR),但增益必須高於2(六分貝) 。[4][5]
儀表放大器實際設計
電源的決定

一般而言,在設計上會採取雙電源(圖二中的和);雙電源在運算放大器的設計與操作上會比較容易一些。如果只是用單電源的話(接地),而必須在Ref提供一個參考電壓(通常是),當作輸出電壓的中間值。 假設是5V,所以原本接地的Ref必須提供一個2.5V的參考電壓,使得輸出電壓被限制在5V到0V之間。
增益的決定
運算放大器虛接地的特性:
- ,
在上的電流為:
-
()
以及
-
()
-
()
而
-
()
-
()
假設:
帶入公式(5)中之後,得到:
-
()
-
()
假設:,定義為帶入公式(7)得到:
- --------------------(fin)
當=的時候,儀表放大器的增益為3。
分析與討論
- 之所以會把以、、以及設定為相等的數值,一方面是方便計算,另一方面,如果製程IC形式的話,這四顆電阻因為有同樣的電阻值,所以會比較好做;和設定為相同的數值,也是同樣的道理。
- 如果要改變這個差動放大器的增益也是可以;但如果要改變差動放大器的增益的話,設計上會變得很複雜(最少也得改變兩個電阻值);再者,與其改變差動放大器的電阻值來取得增益,倒不如改變的電阻值,取的增益較高,也比較簡單。
- 近年來,許多INA的晶片製造商,大多有做三種IC;一個是普通的運算放大器,另一種則是差動放大器(增益電阻內建在IC中,四顆電阻值都一樣),最後一種則是把整顆儀表放大器全都做在一起,以簡化硬體上的設計。
- 如果就以單一的差動放大器來看的話,輸入阻抗等於,就以放大器來說,這樣的輸入阻抗太小了。同時,差動放大器要抵銷共模信號的影響,電阻的比例必須固定不變,否則造成電路的不平衡。
- 從最後的公式來看,理想上的儀表放大器只會放大兩個輸入端差模的部份,而且,因為輸入端用了兩顆電壓隨耦器來做輸入緩衝級,使得輸入阻抗變得非常大。
業界現況
目前的儀表放大器,大多被許多製造商(包括德州儀器,國家半導體,美國模擬器件公司,凌力爾特和 Maxim Integrated Products)作成IC形式,不但可以降低電阻阻抗匹配的問題,而且使用上也很方便,線路面積也相對的縮小,例如 AD620 (页面存档备份,存于), MAX4194 (页面存档备份,存于), LT1167 and INA128 (页面存档备份,存于).
儀表放大器也可以使用“間接電流反饋結構”,從而延長這些放大器的工作範圍負電源端,或在某些情況下,只使用正電源軌設計。在負電源端接地的單電源系統中特別有用,利用這種架構的元件有 MAX4208/MAX4209 (页面存档备份,存于) 和 AD8129/AD8130 (页面存档备份,存于)。
無反饋的儀表放大器(Feedback-free instrumentation amplifier)是沒有外部反饋網絡設計的高輸入阻抗的差分放大器。這使得放大器的數量減少(而不是三個),降低噪音(沒有熱噪聲所帶來的反饋電阻)和更高的帶寬(沒有頻率補償)。這樣設計的放大器請參考 這裡 (页面存档备份,存于)。
参见
- 差動放大器
- 隔離放大器
- 運算放大器
- 運算放大器的應用
參考資料
- R.F. Coughlin, F.F. Driscoll Operational Amplifiers and Linear Integrated Circuits (2nd Ed.1982. ISBN 0-13-637785-8) p.161.
- Moore, Davis, Coplan Building Scientific Aparatus (2nd Ed. 1989 ISBN 0-201-13189-7)p.407.
- Smither, Pugh and Woolard: ‘CMRR Analysis of the 3-op-amp instrumentation amplifier', Electronics letters, 2nd February 1989.
- . EDN. [2011-10-03]. (原始内容存档于2009-01-09).
- . Biosemi.com. [2011-10-03]. (原始内容存档于2020-11-29).
外部連結
連結資料
- Opamp Instrumentation Amplifier
- The instrumentation amplifier (页面存档备份,存于)
- Lessons In Electric Circuits — Volume III — The instrumentation amplifier
- A Practical Review of Common Mode and Instrumentation Amplifiers (页面存档备份,存于) (PDF)
- The Instrumentation Amplifier
- Instrumentation Amplifiers Tutorial
- A Designer's Guide to Instrumentation Amplifiers (3rd Edition) (页面存档备份,存于)
- Three is a Crowd for Instrumentation Amplifiers (页面存档备份,存于)
- Instrumentation Amplifier Solutions, Circuits and Applications (页面存档备份,存于)
- Fixed-gain CMOS differential amplifiers with no external feedback for a wide temperature range (Cryogenics)
製造商
- 德州儀器(www.TI.com (页面存档备份,存于))
- 國家半導體(www.national.com)
- 美國模擬器件公司(www.analog.com/en/index.html (页面存档备份,存于))
- 凌力爾特(http://www.linear.com/ (页面存档备份,存于))
- Maxim Integrated Products(www.maxim-ic.com (页面存档备份,存于)))